ENGLISH
中文版
网站首页
走进大亚
公司简介
下属公司
企业文化
公司荣誉
企业风貌
金属产品
钢丸
钢砂
3M低贝钢丸
3M混合磨料
不锈钢丸
强化钢丸
轴承合金钢砂
不锈钢砂
石榴石磨料
铜丸
锌丝切丸
海绵磨料
资讯中心
公司新闻
行业动态
技术支持
技术研发
生产工艺
质量控制
技术认证
产品应用
应用行业
磨料选用
技术支持
人力资源
人才政策
诚聘英才
联系我们
网站首页
走进大亚
金属产品
资讯中心
技术支持
产品应用
人力资源
联系我们
ENGLISH
EN
您当前所在位置:
首页
>>
资讯中心
>>
行业动态
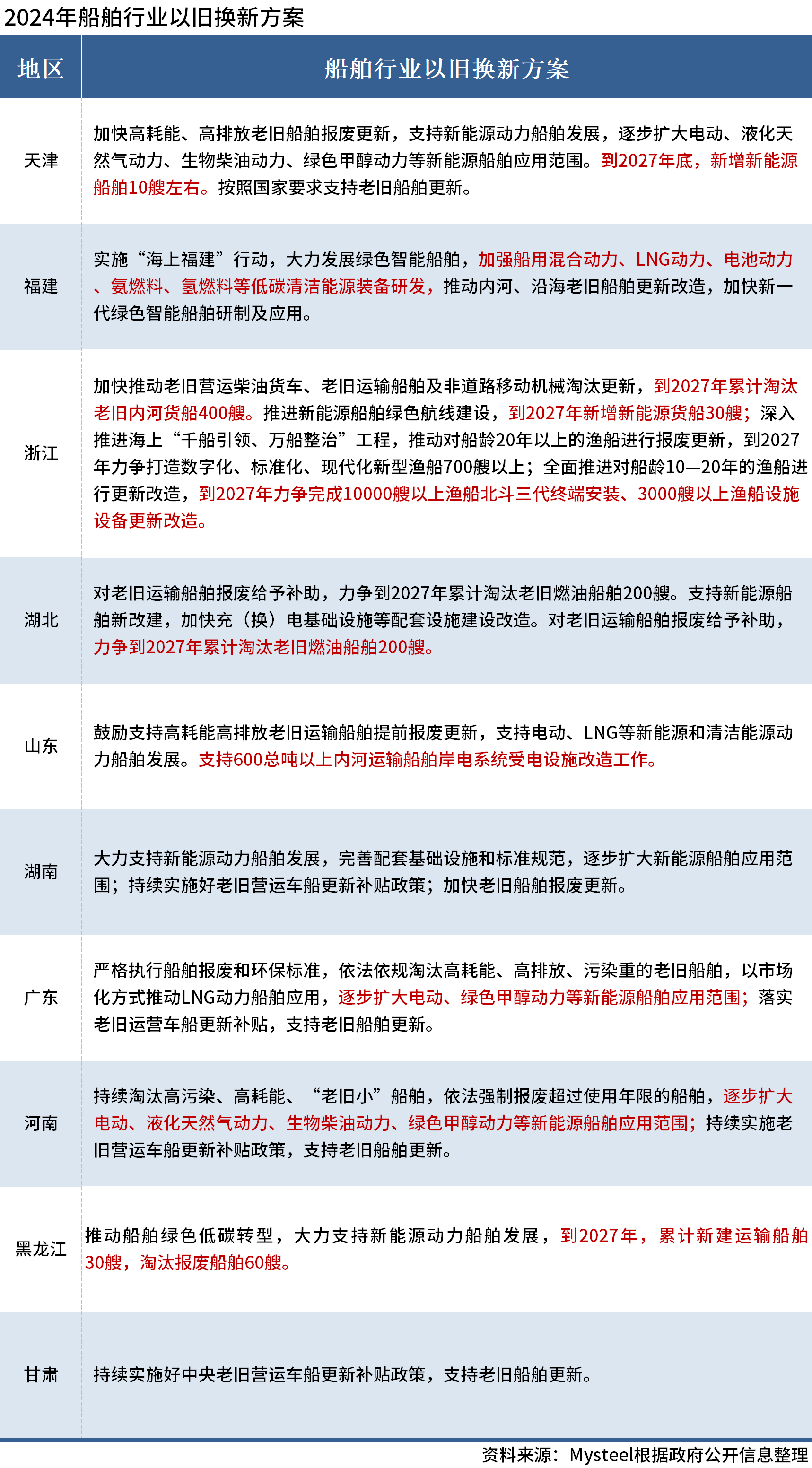
10省市“以旧换新方案”聚焦船舶行业
截至4月27日,有10个省市发布了“推动大规模设备更新和消费品以旧换新实施方案”,Mysteel收集整理了以旧换新方案中船舶行业相关的内容,具体如下: